Skip to content
鼎晟AI智语电商客服|真正能商业化使用的AI客服系统
Search
K
Main Navigation
操作教程
各平台接待前必须进行的设置
接待 千牛 必看
接待 拼多多、抖店、京东、闲鱼 必看
接待 微信 必看
使用教程
快速上手
如何智能发送图片视频
如何自动推荐商品链接
AI无法回复的问题如何转人工
[视频教程] 情景监控以及收集
接待多店铺时的转交教程
客户发送图片消息的处理方式
特殊消息的处理方式
下载使用
联系方式
价格
Appearance
Menu
Return to top
On this page
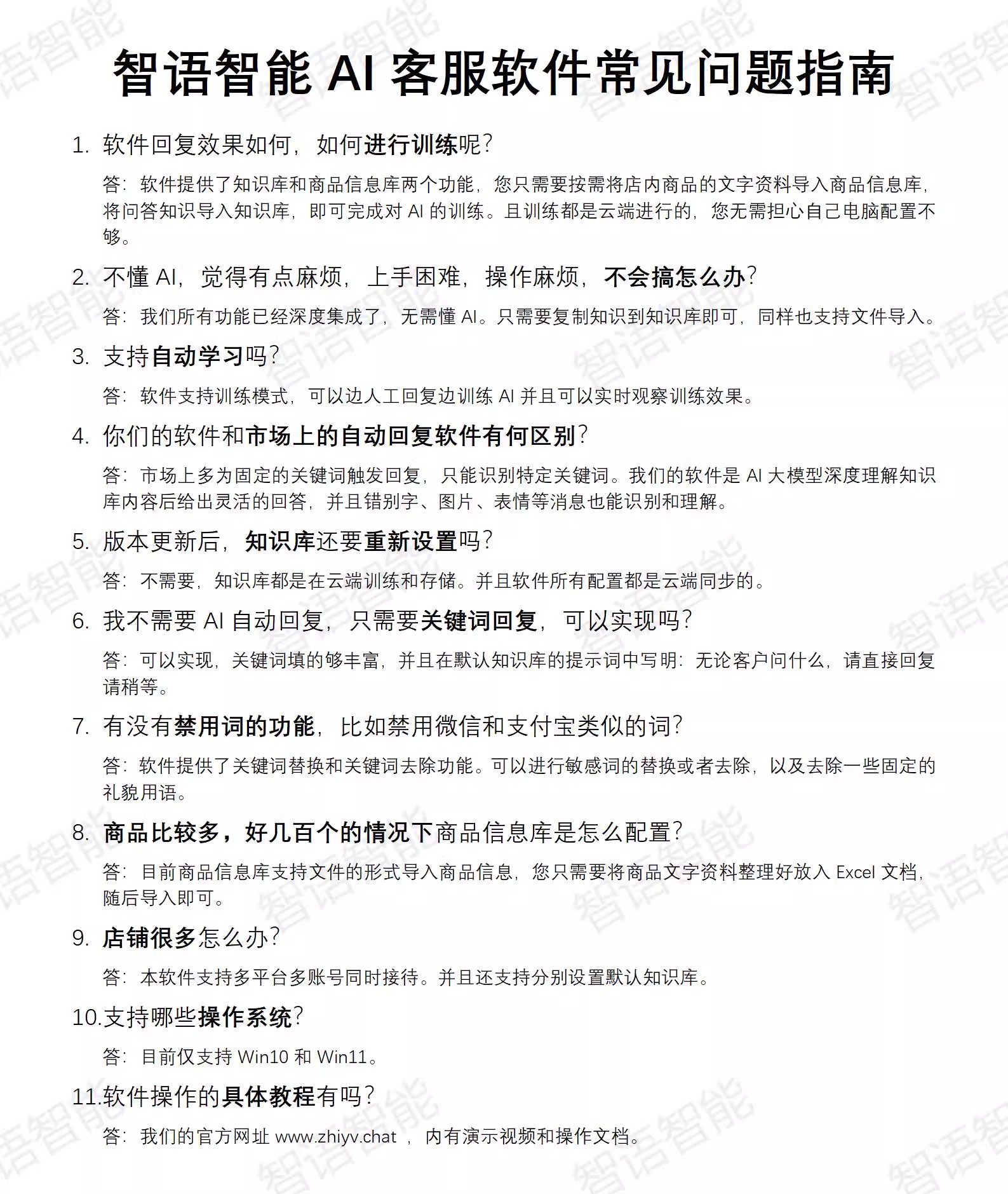
常见问题与解答